全部新闻
领导动态
公示公告
基层动态
今日头条
时政要闻
视频新闻
全部文章
单位简介
领导班子
专题专栏
党务公开
厂务公开
政务公开
安全生产
禁毒宣传
文件汇编
员工风采
其它公开
其它公开
首页
新闻动态
今日头条
时政要闻
视频新闻
基层动态
公示公告
领导动态
单位简介
简介
风光图片
组织架构
单位荣誉
领导班子
专题专栏
党史学习
聚焦2019两会
中国工会第十七大(学习资料)
勇当先锋做好表率
海南建省办经济特区30周年
精准扶贫
全国十九大、省七大
习近平总书记重要讲话精神
2018全国两会
两学一做
三严三实
禁毒宣传
党务公开
党员管理
干部管理
制度建设
党风廉政建设
组织建设
民主评议和测评
党员、党支部活动
党支部工作计划、总结、汇报材料
扶贫工作
厂务公开
基层工作部(农民工工作办公室)
劳模
计划与总结、经营方案、报告
人事管理
职工福利、职工之家、节日活动
规章制度
民主管理
三重一大
职工权益保障
职工服务
财务公示
政务公开
政策法律法规文件
相关行业政策、文件通知、惠民政策资金
安全生产
安全组织机构和任命
安全生产制度和责任书
安全生产月
安康杯
应急预案
应急演练、培训
消防演练、安全培训和检查
安全生产工作总结
禁毒宣传
文件汇编
三公开相关文件
厂开组办
省总工会文件
全总文件
员工风采
其它公开
其它公开
所在位置:首页 >
文件汇编
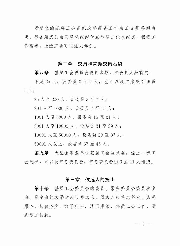
中华全国总工会关于印发《工会基层组织选举工作条例》的通知(总工发〔2016〕27号)
被浏览:343次 发布日期:2016/10/14 22:14:25
【
打印文章
】【
返回顶部
】
姓名:
评论/意见:
上一篇:
关于印发《县以上工会企事业单位<工会预算管理办法>实施细则》的通知(工财发〔2016〕70号)
下一篇:
中华全国总工会关于印发《工会基层组织选举工作条例》的通知(总工发〔2016〕27号)
友情链接
政府网站链接
海南省人民政府网
上海总工会网
工会网站链接
中华全国总工会
海口市总工会
海南省总工会
北京总工会网
推荐网站链接
乐东县总工会微信公众号
全国厂务公开民主管理网
扫描进入新浪微博
关注微信公众号
扫描进入手机版
联系电话:0898-38922399
乐东黎族自治县总工会 版权使用 http://www.hnszgh.org/web/default/index.jsp
地址:海南省乐东黎族自治县 邮编: 570203
技术支持:海南厂务公开网络科技有限公司 13322097665,089868527707